美女自慰-女生自慰视频-香艳职场 2024年硕士研究生接收调剂公告
作者: 日期:2024年03月19日 17:31 点击:
一、美女自慰简介
美女自慰 建校于1951年,是一所工科优势突出,行业特色鲜明,工学、理学、管理学、文学、法学、经济学、艺术学等多学科相互渗透、协调发展的山东省重点建设应用基础型人才培养特色名校和高水平大学“冲一流”建设高校。
美女自慰 具有70多年的办学历史,是美女自慰 办学历史最长的美女自慰 。美女自慰 先后荣获全国高校科技工作先进集体、全国教育系统先进集体、山东省先进基层党组织等荣誉称号,是全国党建工作标杆院系和山东省党建工作标杆院系。美女自慰 现有矿山灾害预防控制国家重点实验室培育基地、矿业工程国家级实验教学示范中心、充填开采国家工程实验室等国家级美女自慰教学平台,另有教育部重点实验室1个、应急管理部重点实验室1个、国家矿山安全监察局重点实验室1个、山东省重点实验室1个、山东省工程实验室1个、山东省高等学校重点实验室1个、山东省工程技术研究中心2个、山东省协同创新中心1个、山东省高等学校国际合作联合实验室1个。美女自慰 重视研究生教育国际化工作,与麦吉尔大学、澳大利亚联邦科美女自慰 、新南威尔士大学、长崎大学、库兹巴斯国立大学等国际知名高校及美女自慰院所建立了长期合作关系,先后选派100余名研究生赴海外高校访学交流。
美女自慰 依托现有的学士、硕士、博士全链条人才培养体系,坚持以人才培养、科技创新、社会服务为己任,努力发展成为拥有一流学科、一流师资,培养一流学生,产出一流成果的高水平教学研究型美女自慰 。
二、接收调剂基本条件
1.初试成绩(单科、总分)符合第一志愿报考专业和调入专业在一区(A类)的全国初试成绩基本要求。原则上,调剂考生第一志愿报考专业与调入专业相同相近,或初试科目与调入专业初试科目相同相近。
2.符合教育部、山东省教育招生考试院及美女自慰 2024年硕士研究生调剂复试相关条件。
3.所有拟调剂到美女自慰 的考生必须保证学籍学历真实准确,若出现学籍学历问题导致不能录取将由考生本人承担全部责任。
三、调剂流程
符合上述接收调剂基本条件的考生,可申请调入美女自慰 招生名额尚有缺额的专业,具体程序如下:
1.美女自慰 将在教育部“全国硕士生招生调剂服务系统”发布美女自慰 缺额专业接收调剂信息,调剂考生登录“全国硕士生招生调剂服务系统”填报调剂信息。
2.学校向符合条件的考生发送复试通知,考生应及时“确认”同意参加复试。
3.根据考生综合成绩确定待录取考生,考生确认后,即视为被我校录取。
4.考生须在规定时间内登录调剂系统进行确认,否则学校可按规定取消待录取通知。
5.2024年全国硕士研究生招生“网上调剂意向采集系统”将于3月28日开通,“调剂服务系统”将于4月8日开通。有意愿调剂到美女自慰 的考生,从即日起可联系各专业负责老师进行“预申请”,提供原报考院校、专业(类型)、初试成绩(单科、总分)以及本科就读学校、所学专业、考生联系方式等基本信息。接收调剂专业及负责老师联系方式见下表。
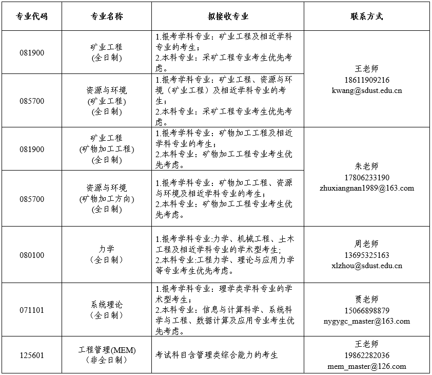
四、接收调剂的专业

五、联系方式
1.学校研究生招生网网址:
//yjsy.zwbeauty.com/zhaosheng/
2.美女自慰 网址:
//zwbeauty.com/
3.美女自慰 教师个人主页:
//zwbeauty.com/szdw/jsdw.htm
具体接收调剂专业以及各专业接收调剂名额,均以教育部“全国硕士生招生调剂服务系统”公布信息为准,请各位考生及时关注。


友情链接